05日08時58分ごろに胆振地方中東部を震源とするM5.3の地震が発生しました。そこで本日の天気のあれこれでは、この地震の詳細ついて見て行きたいと思います~

スポンサーリンク
スポンサーリンク
目次
- 1.胆振地方中東部を震源とするM5.3の地震が発生!!
- 2.北海道厚真町鹿沼・むかわ町穂別・平取町振内で震度5弱を観測!
- 3.緊急地震速報(警報)も発表!!
- 4.気象庁は会見を開き、一連の地震活動は当分続くと注意を呼びかけ!
- 5.『石狩低地東縁断層帯・主部』に新たなひずみが加わったか!?
- 6.北海道では千島海溝沿いでM8.8以上の東日本大震災クラスの超巨大地震の発生が切迫している!
- 7.FBI超能力調査官ジョー・マグモニーグル氏は2018年の秋に10.5mの津波が来ると予言!!
- 8.まとめ
1.胆振地方中東部を震源とするM5.3の地震が発生!!
本日05日08時58分頃に胆振地方中東部を震源地とするM5.3の地震が発生しました。震源の深さは約30㎞で、この地震による津波の影響はありません。

引用:気象庁|地震情報
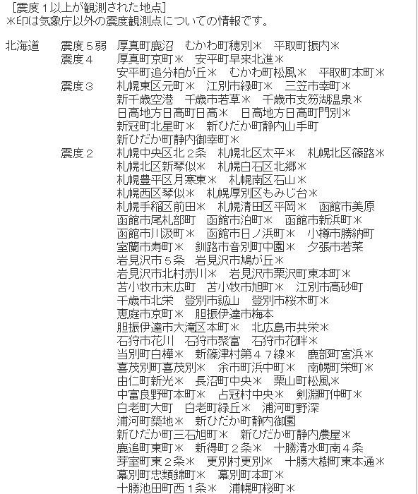
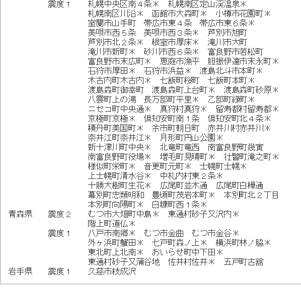
2.北海道厚真町鹿沼・むかわ町穂別・平取町振内で震度5弱を観測!
この地震により北海道厚真町鹿沼・むかわ町穂別・平取町振内で震度5弱を観測、北海道厚真町京町・安平町早来北進・安平町追分柏が丘・むかわ町松風・平取町本町では震度4を観測しています!!
各市町村で観測された震度は以下の通りです☟


引用:気象庁|地震情報
スポンサーリンク
スポンサーリンク
3.緊急地震速報(警報)も発表!!
この地震では、緊急地震速報(警報)も発表されています☟

4.気象庁は会見を開き、一連の地震活動は当分続くと注意を呼びかけ!
北海道で震度5弱の揺れを観測した地震について、気象庁の松森敏幸地震津波監視課長は午前10時15分から記者会見を開き「揺れの強かった地域では家屋の倒壊や土砂災害などの危険性が高まっているおそれがあり、復旧作業を行う場合は今後の地震活動や雨の状況に十分注意してほしい」と呼びかけています。そのうえで「一連の地震活動は当分続く。強い揺れを伴う地震はいつ発生してもおかしくないので十分注意してほしい」と呼びかけました。
スポンサーリンク
スポンサーリンク
5.『石狩低地東縁断層帯・主部』に新たなひずみが加わったか!?
詳しくはこちらの過去記事に書いていますが、 北海道胆振東部地震によって、震源の北西にある活断層『石狩低地東縁断層帯・主部』のうち、断層の南側の深さ15㎞付近の一部に新たなひずみが加わった可能性があるとのことです。この断層帯は、今後30年以内に地震を起こす確率はほぼ0%とされていましたが、すべてがずれ動いた場合はマグニチュード7.9程度の地震が起きる可能性があるとしています。
6.北海道では千島海溝沿いでM8.8以上の東日本大震災クラスの超巨大地震の発生が切迫している!
詳しくはこちらの過去記事に書いていますが、北海道では地震本部から千島海溝沿いでM8.8以上の東日本大震災クラスの超巨大地震の発生が切迫している可能性が高いと発表されています☟
スポンサーリンク
スポンサーリンク
7.FBI超能力調査官ジョー・マグモニーグル氏は2018年の秋に10.5mの津波が来ると予言!!
詳しくはこちらの過去記事で書いていますが、FBI超能力捜査官のジョー・マグモニーグル氏が2018年秋に『日本で高さ10.5mの津波が来る』・『2018年晩夏に東京で震度6弱の地震』と予言しています。津波の高さから考えると、南海トラフ巨大地震か北海道沖の超巨大地震が候補でしょうか?
スポンサーリンク
スポンサーリンク
8.まとめ
本日5日08時58分ごろに胆振地方中東部を震源地とするM5.3の地震が発生しました。この地震により北海道厚真町鹿沼・むかわ町穂別・平取町振内で震度5弱を観測、北海道厚真町京町・安平町早来北進・安平町追分柏が丘・むかわ町松風・平取町本町では震度4を観測しています!!気象庁は会見を開いて、「一連の地震活動は当分続く。強い揺れを伴う地震はいつ発生してもおかしくないので十分注意してほしい」と呼びかけています。北海道では内陸地震以外にも東日本大震災クラスのM8.8以上の超巨大地震の発生が切迫しているとの指摘もありますので、備えだけはしっかりとしておいた方が良いですね!!
常時読者は募集中です♪
仕方ないから読者になってやるよという奇特な方は、こちらからお願いします♪
↓
ランキングに参加中です。 応援お願いします♪
